Skip to content

Quantify Module

Welcome to the technical documentation for the quantify module. This page aims to be a detailed documentation of each rule within the module by stating its inputs, outputs (and how they relate to other rules), configurable parameters, and the software used. Moreover, when needed, there will be explanations and examples of what that particular rule does.

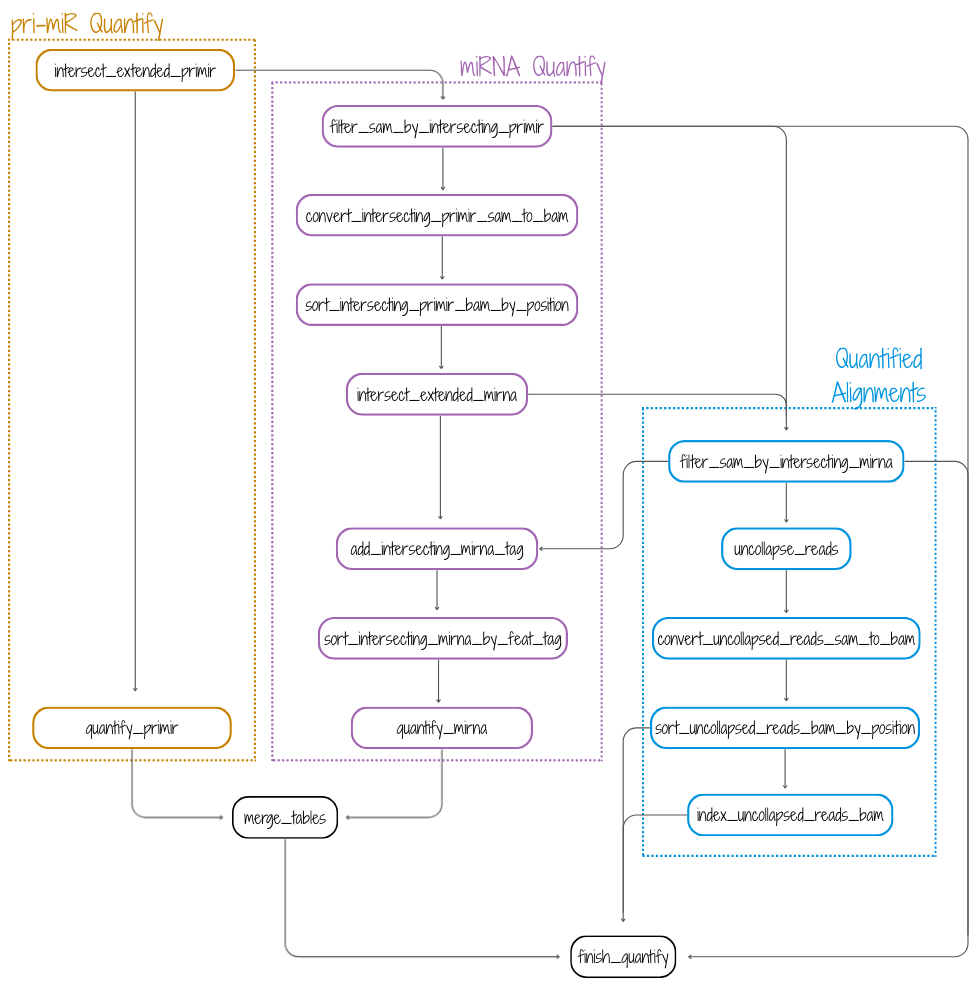
The schema below is a visual representation of the individual module steps and how they are related.

Third-party software used

Tag lines were taken from the developers' websites (code repository or manual)

Name License Tag line More info
BEDTools GPLv2 "[...] intersect, merge, count, complement, and shuffle genomic intervals from multiple files in widely-used genomic file formats such as BAM, BED, GFF/GTF, VCF" code / manual / publication
FASTX-Toolkit AGPL-3.0 "[...] collection of command line tools for Short-Reads FASTA/FASTQ files preprocessing" code / manual
SAMtools MIT "[...] suite of programs for interacting with high-throughput sequencing data" code / manual / publication

Configuration file

Some parameters within the workflow can be modified. Refer to the configuration template for a detailed explanation of each option.

Quantify Workflow

finish_quantify

Target rule as required by Snakemake.

Local rule

intersect_extended_primir

Intersect the aligned reads with the extended pri-miR annotations with BEDTools.

Only those alignments fully intersecting a (possibly extended) pri-miR annotated region are kept.

pri-miR intersections file (.intersect); used in filter_sam_by_intersecting_primir and quantify_primir

filter_sam_by_intersecting_primir

Remove alignments that do not intersect with any pri-miR with SAMtools.

Required to only intersect alignments within a (possibly extended) pri-miR locus.

(Workflow output) Alignments file, filtered (.sam); used in convert_intersecting_primir_sam_to_bam and filter_sam_by_intersecting_mirna

convert_intersecting_primir_sam_to_bam

Convert alignments .sam file to .bam with SAMtools.

Required by BEDTools to intersect alignments with miRNA annotations.

Alignments file, filtered (.sam); from filter_sam_by_intersecting_primir

Alignments file (.bam); used in sort_intersecting_primir_bam_by_position

sort_intersecting_primir_bam_by_position

Sort alignments by position with SAMtools.

Required by BEDTools to intersect alignments with miRNA annotations more efficiently.

Alignments file (.bam); from convert_intersecting_primir_sam_to_bam

Alignments file, sorted (.bam); used in index_intersecting_primir_bam and intersect_extended_mirna

index_intersecting_primir_bam

Create index BAM file with SAMtools.

Indexing is required by genome viewers such as IGV to quickly display alignments in a genomic region of interest.

Alignments file, sorted (.bam); from sort_intersecting_primir_bam_by_position

BAM index file (.bam.bai); used in intersect_extended_mirna

intersect_extended_mirna

Intersect the aligned reads with the extended miRNA annotations with BEDTools.

Only those alignments fully intersecting an extended mature miRNA annotated region are kept.

Mature miRNA intersections file (.intersect); used in filter_sam_by_intersecting_mirna and add_intersecting_mirna_tag

filter_sam_by_intersecting_mirna

Remove alignments that do not intersect with any miRNA with SAMtools.

Required to efficiently classify the alignments.

(Workflow output) Alignments file, filtered (.sam); used in add_intersecting_mirna_tag and uncollapse_reads

add_intersecting_mirna_tag

Classify and add the intersecting (iso)miR to each alignment as a tag with a custom script.

In this step, the mature miRNA annotated regions are used instead of the extended ones. Each alignment gets an extra tag (YW:Z) with the (iso)miR(s) it is considered to really intersect with using the format: miRNA_name|5p-shift|3p-shift|CIGAR|MD|READ_SEQ, where 5p-shift and 3p-shift are the difference between the miRNA start and end coordinates and the alignment's ones respectively.

  • config_template.yaml
    • extension: Number of nucleotides by which mature miRNA annotated regions are extended (default: 6)

Alignments file, tagged (.sam); used in sort_intersecting_mirna_by_feat_tag

Example 1 | Feature intersects alignment | coordinates adjustment and shift allowed
    use case:
        Prior to checking if the feature is intersecting the alignment, its
        coordinates are adjusted by the value specified in `--extension`. In
        addition, the same value is used to specify the +/- shift allowed
        between the feature and the read alignment start and end coordinates.

    command:
        annotate_sam_with_intersecting_features.py -b INTERSECT -s SAM --extension 5

    in INTERSECT record:
        19  .   miRNA   5332    5365    .   +   .   ID=MIMAT0005795;Alias=MIMAT0005795;Name=hsa-miR-1323;Derives_from=MI0003786 19  5337    5358    read_1  255 +   21

    in SAM record:
        read_1  0   19  5338    255 21M *   0   0   TCAAAACTGAGGGGCATTTTC   *   MD:Z:21 NH:i:1  NM:i:0

    intersection before coordinates adjustment visualization:

        ---|===============================|--- (feature)
        ---------|===================|--------- (read)

    intersection after coordinates adjustment visualization:

        --------|=====================|-------- (feature)
        ---------|===================|--------- (read)

    out SAM record:
        read_1  0   19  5338    255 21M *   0   0   TCAAAACTGAGGGGCATTTTC   *   MD:Z:21 NH:i:1  NM:i:0  YW:Z:hsa-miR-1323|1|-1|21M|21|TCAAAACTGAGGGGCATTTTC

    description:
        The feature start and end coordinates after the adjustment are 5337
        and 5360 respectively.
        The read alignment starts at position 5338. As the read has length 21,
        its end position is 5359.
        The feature intersects the read alignment with an overhang within the
        specified shift range (+/- 5) so it is added as a new tag in the output
        SAM record.


Example 2 | Feature intersects alignment | no coordinates adjustment or shift allowed
    use case:
        The feature and read alignment coordinates must perfectly match.

    command:
        annotate_sam_with_intersecting_features.py -b INTERSECT -s SAM

    in INTERSECT record:
        19  .   miRNA   5338    5359    .   +   .   ID=MIMAT0005795;Alias=MIMAT0005795;Name=hsa-miR-1323;Derives_from=MI0003786 19  5337    5358    read_2  255 +   21

    in SAM record:
        read_2  0   19  5338    255 21M *   0   0   TCAAAACTGAGGGGCATTTTC   *   MD:Z:21 NH:i:1  NM:i:0

    intersection visualization:

        ---------|===================|--------- (feature)
        ---------|===================|--------- (read)

    out SAM record:
        read_2  0   19  5338    255 21M *   0   0   TCAAAACTGAGGGGCATTTTC   *   MD:Z:21 NH:i:1  NM:i:0  YW:Z:hsa-miR-1323|0|0|21M|21|TCAAAACTGAGGGGCATTTTC

    description:
        The feature start and end coordinates are 5338 and 5359 respectively.
        The read alignment starts at position 5338. As the read has length 21,
        its end position is 5359.
        The feature perfectly intersects the read alignment so it is added as
        a new tag in the output SAM record.


Example 3 | Non-intersecting feature | shift filter not passed
    use case:
        Prior to checking if the feature is intersecting the alignment, its
        coordinates are adjusted by the value specified in `--extension`. In
        addition, the same value is used to specify the +/- shift allowed
        between the feature and the read alignment start and end coordinates.

    command:
        annotate_sam_with_intersecting_features.py -b INTERSECT -s SAM --extension 1

    in INTERSECT record:
        19  .   miRNA   5332    5365    .   +   .   ID=MIMAT0005795;Alias=MIMAT0005795;Name=hsa-miR-1323;Derives_from=MI0003786 19  5337    5358    read_3  255 +   21

    in SAM record:
        read_3  0   19  5338    255 21M *   0   0   TCAAAACTGAGGGGCATTTTC   *   MD:Z:21 NH:i:1  NM:i:0

    intersection before coordinates adjustment visualization:

        ---|===============================|--- (feature)
        ---------|===================|--------- (read)

    intersection after coordinates adjustment visualization:

        ----|=============================|---- (feature)
        ---------|===================|--------- (read)

    out SAM record:
        read_3  0   19  5338    255 21M *   0   0   TCAAAACTGAGGGGCATTTTC   *   MD:Z:21 NH:i:1  NM:i:0  YW:Z:

    description:
        The feature start and end coordinates after the adjustment are 5333
        and 5364 respectively.
        The read alignment starts at position 5338. As the read has length 21,
        its end position is 5359.
        There is a 5-nucleotide overhang on both ends. Thus, the feature is
        not considered to intersect the read alignment and the alignment is
        not written in the output file.


Example 4 | Feature intersects alignment | using feature's "Alias"
    use case:
        The feature and read alignment coordinates must perfectly match.

    command:
        annotate_sam_with_intersecting_features.py -b INTERSECT -s SAM --id alias

    in INTERSECT record:
        19  .   miRNA   5338    5359    .   +   .   ID=MIMAT0005795;Alias=MIMAT0005795;Name=hsa-miR-1323;Derives_from=MI0003786 19  5337    5358    read_4  255 +   21

    in SAM record:
        read_4  0   19  5338    255 21M *   0   0   TCAAAACTGAGGGGCATTTTC   *   MD:Z:21 NH:i:1  NM:i:0

    intersection visualization:

        ---------|===================|--------- (feature)
        ---------|===================|--------- (read)

    out SAM record:
        read_4  0   19  5338    255 21M *   0   0   TCAAAACTGAGGGGCATTTTC   *   MD:Z:21 NH:i:1  NM:i:0  YW:Z:MIMAT0005795|0|0|21M|21|TCAAAACTGAGGGGCATTTTC

    description:
        The feature start and end coordinates are 5338 and 5359 respectively.
        The read alignment starts at position 5338. As the read has length 21,
        its end position is 5359.
        The feature perfectly intersects the read alignment so it is added as
        a new tag in the output SAM record. In this case, instead of using the
        feature `Name` (default), the `Alias` is used.

sort_intersecting_mirna_by_feat_tag

Sort the alignments by the tag containing the classified intersecting (iso)miR with SAMtools.

Required for an efficient quantification.

Alignments file, tagged (.sam); from add_intersecting_mirna_tag

Alignments file, tagged, sorted (.sam); used in quantify_mirna

quantify_mirna

Tabulate alignments according to its new tag (YW:Z) with a custom script.

Each alignment contributes to the miRNA species in its YW:Z tag by R/N, where R is the number of collapsed reads in that alignment, and N is the number of genomic and/or transcriptomic loci it aligns to. The values of both, R and N are inferred from the sequence name which follows the format ID-R_N. The resulting table has a row for each mature miRNA species (isomiR, canonical miRNA or both) with the name format set in add_intersecting_mirna_tag unless considered a canonical miRNA, which only keeps the annotated mature miRNA name. A miRNA species is considered to be canonical if there are no shifts between its start and end positions and the aligned read ones, and there are no mismatches nor indels.

Alignments file, tagged, sorted (.sam); from sort_intersecting_mirna_by_feat_tag

  • samples.tsv
    • Library name; specified in the sample's table column sample
  • config_template.yaml
    • mir_list: miRNA features to be quantified (default: isomir, mirna pri-miR)

(iso)miR counts tab-delimited file; used in merge_tables

Example 1 | Canonical miRNA and isomiR

IN SAM record:
    10-4_2  0   19  34627   255 21M *   0   0   AAAGTGCTTCCTTTTAGAGGG   *   MD:Z:21 NM:i:0  NH:i:2  HI:i:1  YW:Z:hsa-miR-520b-3p|0|0|21M|21|AAAGTGCTTCCTTTTAGAGGG
    10-4_2  0   19  40866   255 21M *   0   0   AAAGTGCTTCCTTTTAGAGGG   *   MD:Z:21 NM:i:0  NH:i:2  HI:i:2  YW:Z:hsa-miR-520c-3p|0|-1|21M|21|AAAGTGCTTCCTTTTAGAGGG

Data:
    Alignment:
        Read ID: 10
        Number of collapsed reads: 4
        Number of mapped genomic loci: 2
        Contribution: 4/2 = 2

    miRNA species:
        Tag name: hsa-miR-520b-3p|0|0|21M|21|AAAGTGCTTCCTTTTAGAGGG
        Type: Canonical
        Table name: hsa-miR-520b-3p
        Total count: 2

        Tag name: hsa-miR-520c-3p|0|-1|21M|21|AAAGTGCTTCCTTTTAGAGGG
        Type: isomiR
        Table name: hsa-miR-520c-3p|0|-1|21M|21|AAAGTGCTTCCTTTTAGAGGG
        Total count: 2

OUT table:
    ID                                                  lib_name
    hsa-miR-520b-3p                                     2
    hsa-miR-520c-3p|0|-1|21M|21|AAAGTGCTTCCTTTTAGAGGG   2


Example 2 | Different isomiRs

IN SAM record:
    599-1_3 0   19  27804   255 20M *   0   0   AAAGTGCTTCCTTTTAGAGG    *   MD:Z:20 NM:i:0  NH:i:3  HI:i:1  YW:Z:hsa-miR-526b-3p|1|-1|20M|20|AAAGTGCTTCCTTTTAGAGG
    599-1_3 0   19  34627   255 20M *   0   0   AAAGTGCTTCCTTTTAGAGG    *   MD:Z:20 NM:i:0  NH:i:3  HI:i:2  YW:Z:hsa-miR-520b-3p|0|-1|20M|20|AAAGTGCTTCCTTTTAGAGG
    599-1_3 0   19  40866   255 20M *   0   0   AAAGTGCTTCCTTTTAGAGG    *   MD:Z:20 NM:i:0  NH:i:3  HI:i:3  YW:Z:hsa-miR-520c-3p|0|-2|20M|20|AAAGTGCTTCCTTTTAGAGG

Data:
    Alignment:
        Read ID: 599
        Number of collapsed reads: 1
        Number of mapped genomic loci: 3
        Contribution: 1/3 = 0.33

    miRNA species:
        Tag name: hsa-miR-526b-3p|1|-1|20M|20|AAAGTGCTTCCTTTTAGAGG
        Type: isomiR
        Table name: hsa-miR-526b-3p|1|-1|20M|20|AAAGTGCTTCCTTTTAGAGG
        Total count: 0.33

        Tag name: hsa-miR-520b-3p|0|-1|20M|20|AAAGTGCTTCCTTTTAGAGG
        Type: isomiR
        Table name: hsa-miR-520b-3p|0|-1|20M|20|AAAGTGCTTCCTTTTAGAGG
        Total count: 0.33

        Tag name: hsa-miR-520c-3p|0|-2|20M|20|AAAGTGCTTCCTTTTAGAGG
        Type: isomiR
        Table name: hsa-miR-520c-3p|0|-2|20M|20|AAAGTGCTTCCTTTTAGAGG
        Total count: 0.33

OUT table:
    ID                                                  lib_name
    hsa-miR-520b-3p|0|-1|20M|20|AAAGTGCTTCCTTTTAGAGG    0.33
    hsa-miR-520c-3p|0|-2|20M|20|AAAGTGCTTCCTTTTAGAGG    0.33
    hsa-miR-526b-3p|1|-1|20M|20|AAAGTGCTTCCTTTTAGAGG    0.33

quantify_primir

Tabulate alignments according to its intersecting pri-miR with a custom script

Each alignment contributes to the pri-miR it intersects with by R/N, where R is the number of collapsed reads in that alignment, and N is the number of genomic and/or transcriptomic loci it aligns to. The values of both, R and N are inferred from the sequence name which follows the format ID-R_N. The resulting table has a row for each pri-miR with the name format set in extend_mirs_annotations.

pri-miR intersections file (.intersect); from intersect_extended_primir

pri-miR counts tab-delimited file; used in merge_tables

Example 1 | Contribution when using '--collapsed'
    use case:
        A single feature with several intersecting reads.
        The flag '--collapsed' is used, so contribution equals the # of reads
        per alignment.

    IN INTERSECT records:
        19  .   miRNA_primary_transcript    44362   44448   .   +   .   ID=MI0003160;Alias=MI0003160;Name=hsa-mir-524_-0_+0 19  44413   44434   8-2 255 +   21
        19  .   miRNA_primary_transcript    44362   44448   .   +   .   ID=MI0003160;Alias=MI0003160;Name=hsa-mir-524_-0_+0 19  44413   44434   24-1    255 +   21

    alignments:
        Read ID: 8-2
        Number of collapsed reads: 2
        Contribution: 2

        Read ID: 24-1
        Number of collapsed reads: 1
        Contribution: 1

    OUT table:
        hsa-mir-524_-0_+0      3


Example 2 | Contribution when using '--nh'
    use case:
        A single feature with several intersecting reads.
        The flag '--nh' is used, so contribution equals 1/NH.

    IN INTERSECT records:
        19  .   miRNA_primary_transcript    44362   44448   .   +   .   ID=MI0003160;Alias=MI0003160;Name=hsa-mir-524_-0_+0 19  44413   44434   8_1 255 +   21
        19  .   miRNA_primary_transcript    44362   44448   .   +   .   ID=MI0003160;Alias=MI0003160;Name=hsa-mir-524_-0_+0 19  44413   44434   24_1    255 +   21

    alignments:
        Read ID: 8_1
        Number of mapped genomic loci: 1
        Contribution: 1

        Read ID: 24_1
        Number of mapped genomic loci: 1
        Contribution: 1

    OUT table:
        hsa-mir-524_-0_+0      2


Example 3 | Contribution when using '--collapsed' and '--nh'
    use case:
        A single feature with several intersecting reads.
        The flags '--nh' and '--contribution' are used, so contribution equals
        # of reads/NH.

    IN INTERSECT records:
        19  .   miRNA_primary_transcript    44362   44448   .   +   .   ID=MI0003160;Alias=MI0003160;Name=hsa-mir-524_-0_+0 19  44413   44434   8-2_1   255 +   21
        19  .   miRNA_primary_transcript    44362   44448   .   +   .   ID=MI0003160;Alias=MI0003160;Name=hsa-mir-524_-0_+0 19  44413   44434   24-1_1  255 +   21

    alignments:
        Read ID: 8-2_1
        Number of collapsed reads: 2
        Number of mapped genomic loci: 1
        Contribution: 2/1 = 2

        Read ID: 23-1_1
        Number of collapsed reads: 1
        Number of mapped genomic loci: 1
        Contribution: 1/1 = 1

    OUT table:
        hsa-mir-524_-0_+0      3

Example 4 | Column with intersecting reads; using '--read-ids'
    use case:
        A single feature with several intersecting reads.
        Each read contributes with 1.
        Read IDs intersecting the feature are appended as the last column.

    IN INTERSECT records:
        19  .   miRNA_primary_transcript    44362   44448   .   +   .   ID=MI0003160;Alias=MI0003160;Name=hsa-mir-524_-0_+0 19  44413   44434   8-2_1   255 +   21
        19  .   miRNA_primary_transcript    44362   44448   .   +   .   ID=MI0003160;Alias=MI0003160;Name=hsa-mir-524_-0_+0 19  44413   44434   24-1_1  255 +   21

    alignments:
        Read ID: 8-2_1
        Contribution: 1

        Read ID: 24-1_1
        Contribution: 1

    OUT table:
        hsa-mir-524_-0_+0      2       8-2_1;24-1_1

Example 5 | Columns with feature shifts; using '--feat-extension'
    use case:
        A single feature with several intersecting reads.
        Each read contributes with 1.
        Feature start and end coordinates shift are appended as the third and
        fourth column respectively.

    IN INTERSECT records:
        19  .   miRNA_primary_transcript    44362   44448   .   +   .   ID=MI0003160;Alias=MI0003160;Name=hsa-mir-524_-1_+3 19  44413   44434   8-2_1   255 +   21
        19  .   miRNA_primary_transcript    44362   44448   .   +   .   ID=MI0003160;Alias=MI0003160;Name=hsa-mir-524_-1_+3 19  44413   44434   24-1_1  255 +   21

    alignments:
        Read ID: 8-2_1
        Contribution: 1

        Read ID: 24-1_1
        Contribution: 1

    feature:
        Feature name: hsa-mir-524_-1_+3
        5' shift: -1
        3' shift: +3

    OUT table:
        hsa-mir-524_-1_+3      2       -1       +3

merge_tables

Merge all the tables from the different libraries into a single one with a custom script.

The final table(s) containing the counting data from all libraries for the (iso)miRs and/or pri-miRs have a row per miRNA species and a column per sample library. If a miRNA species is not found in a certain library, its value is set to NA.

Counts tab-delimited file; from quantify_mirna and/or quantify_primir

  • cluster_schema.json
    • mir_list: miRNA features to be quantified (default: isomir, mirna pri-mir)

(Workflow output) (iso)miR and/or pri-miR counts table (.tab)

IN library 1
    ID                              lib_1
    hsa-miR-524-5p                  1
    hsa-miR-524-5p|0|0|22M|9G12     1
    hsa-miR-524-5p|0|0|22M|9G9C2    1

IN library 2
    ID                              lib_2
    hsa-miR-524-5p                  1
    hsa-miR-1283                    1
    hsa-miR-1283|-1|-2|21M|21       1

IN library 3
    ID                              lib_3

OUT table
    ID                              lib_1  lib_2  lib_3
    hsa-miR-524-5p                  1       1       NA
    hsa-miR-524-5p|0|0|22M|9G12     1       NA      NA
    hsa-miR-524-5p|0|0|22M|9G9C2    1       NA      NA
    hsa-miR-1283                    NA      1       NA
    hsa-miR-1283|-1|-2|21M|21       NA      1       NA

uncollapse_reads

Reverse the collapsing of reads with identical sequences as done with FASTX-Toolkit with a custom script.

Alignments file, filtered (.sam); from filter_sam_by_intersecting_mirna

Uncollapsed aligned reads (.sam); used in convert_uncollapsed_reads_sam_to_bam

convert_uncollapsed_reads_sam_to_bam

Convert alignments .sam file to .bam with SAMtools.

Alignments file, uncollapsed (.sam); from filter_sam_by_intersecting_mirna

Alignments file, uncollapsed (.bam); used in sort_uncollapsed_reads_bam_by_position

sort_uncollapsed_reads_bam_by_position

Sort alignments by position with SAMtools.

Alignments file, uncollapsed (.bam); from convert_uncollapsed_reads_sam_to_bam

(Workflow output) Alignments file, uncollapsed, sorted (.bam); used in create_per_library_ascii_pileups, create_per_run_ascii_pileups and/or create_per_condition_ascii_pileups

index_uncollapsed_reads_bam

Create index BAM file with SAMtools.

Indexing is required by genome viewers such as IGV to quickly display alignments in a genomic region of interest.

(Workflow output) Alignments file, uncollapsed, sorted (.bam); from sort_uncollapsed_reads_bam_by_position

(Workflow output) BAM index file (.bam.bai); used in create_per_library_ascii_pileups, create_per_run_ascii_pileups and/or create_per_condition_ascii_pileups